常见的照明控制原理图
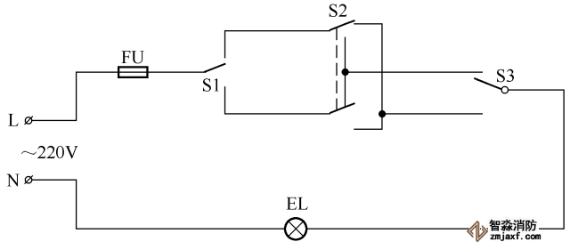
用三个开关控制一盏灯电路

将两个功率相同的110V白炽灯接在220V电源上使用的电路

低压小灯泡在220V电源上使用的电路

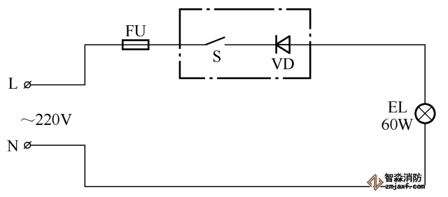
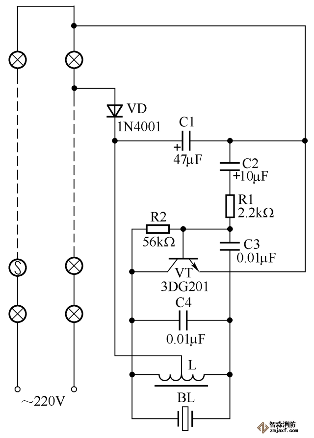
用二极管延长白炽灯寿命的电路

简单的晶闸管调光灯电路

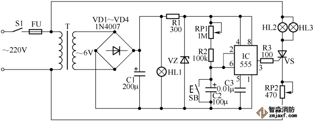
用555集成电路组成的光控等电路

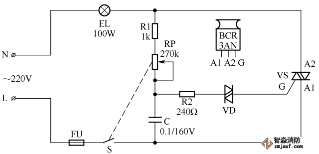
无极调光台灯电路

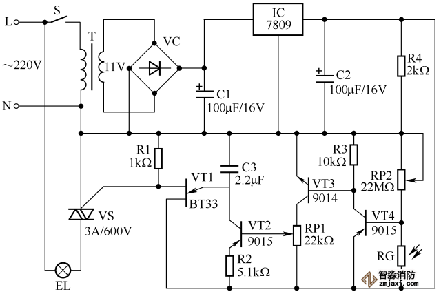
路灯光电控制电路

照明灯自动延时关灯电路

楼房走廊照明灯自动延时关灯电路

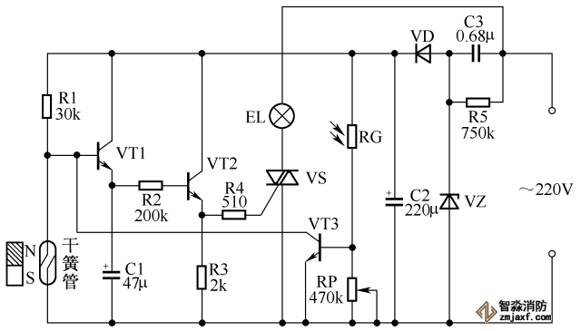
人体感应延时灯光控制电路

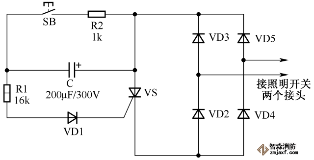
晶闸管自动延时照明开关电路

门控自动灯电路

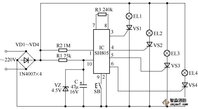
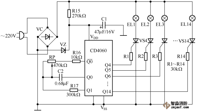
广告创意16功能彩灯控制电路

简易光控路障灯电路

自动调光灯电路

节日彩灯——满天星霓虹灯电路

鸟鸣彩灯串电路

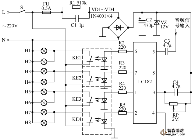
声控音乐彩灯电路

简易流动闪光灯电路

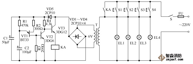
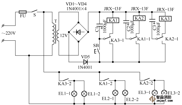
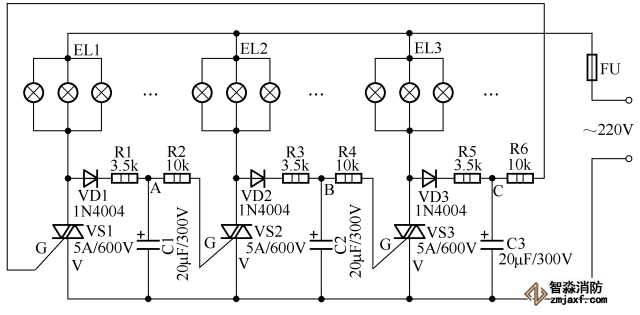
大功率“流水式”广告彩灯控制电路

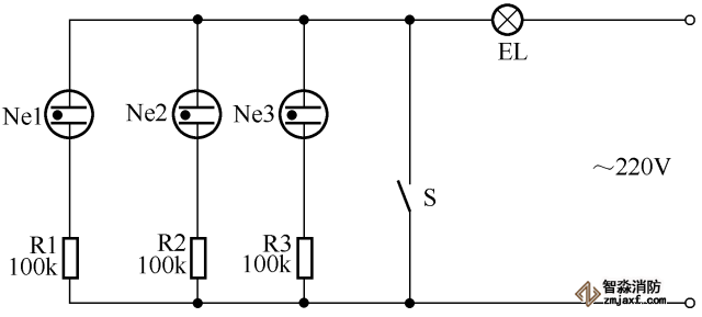
氖泡微光灯电路

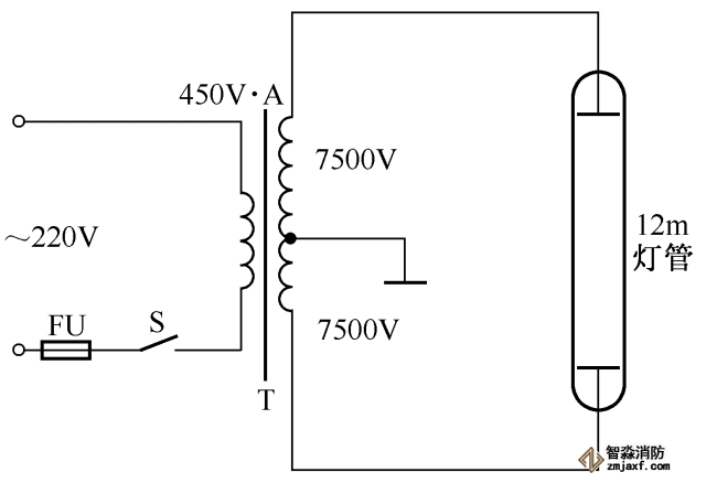
霓虹灯供电电路

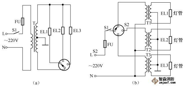
霓虹灯闪光电路

应急照明灯电路

微光调光定时有线遥控器电路

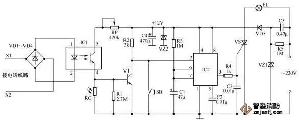
电话自控照明灯电路

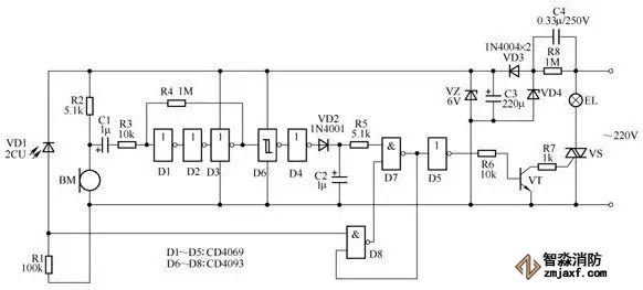
声光控自动照明灯电路

江苏苏州智淼消防安装杏彩(中国)公司主营:北京消防施工安装,消防杏彩(中国)设计,消防维修改造,消防杏彩网页版检测,消防验收代办,消防维修保养,探测器清洗,消防检测杏彩网页版,智慧消防物联网,消防杏彩网页版销售安装及调试为一体的正规化消防企业。消防改造网址:/;服务热线:4006-598-119







苏公网安备32058102002151号