泰和安消防新闻

当前位置:首页>>杏彩(中国)资讯>>泰和安消防新闻

泰和安:火灾自动报警系统常见故障解答

作者: 消防改造安装 时间:2024-09-25 14:09:53 来源:/
摘要:江苏苏州智淼消防安装杏彩(中国)公司主营:北京消防施工安装,消防杏彩(中国)设计,消防杏彩网页版检测,消防验收代办,消防维修保养,探测器清洗,消防检测杏彩网页版,智慧消防物联网,消防杏彩网页版销售安装及调试为一体的正规化消防企业...

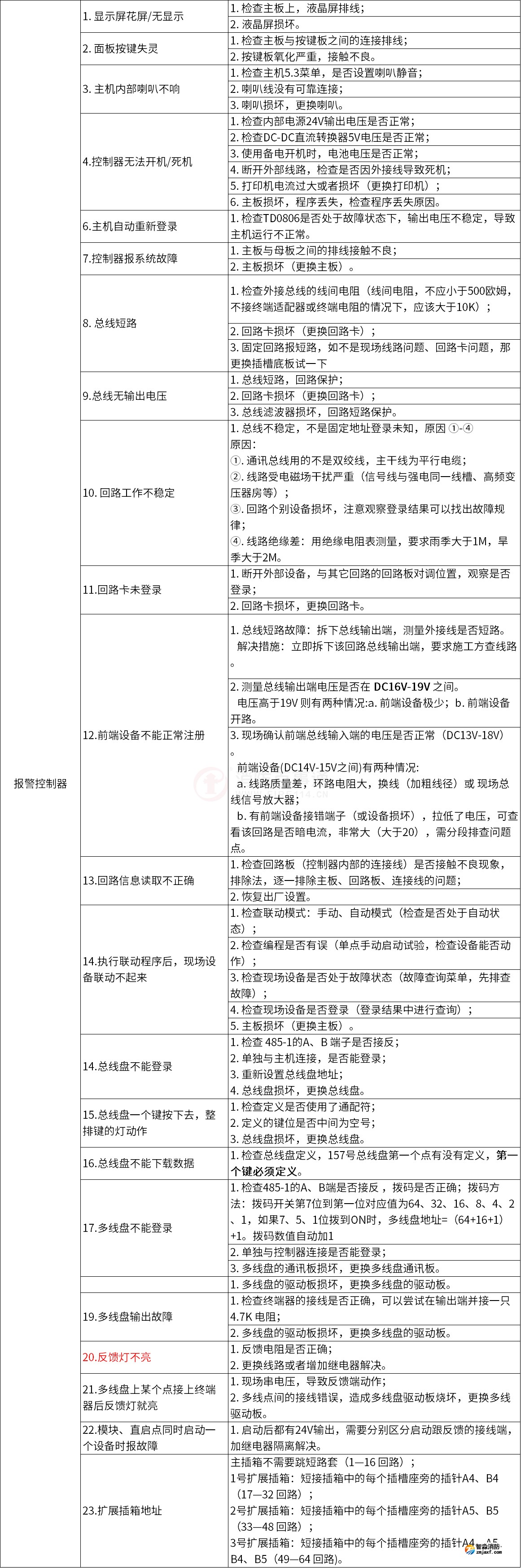
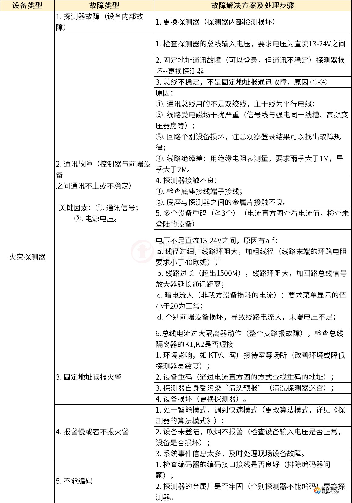
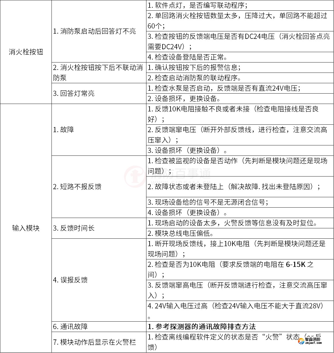
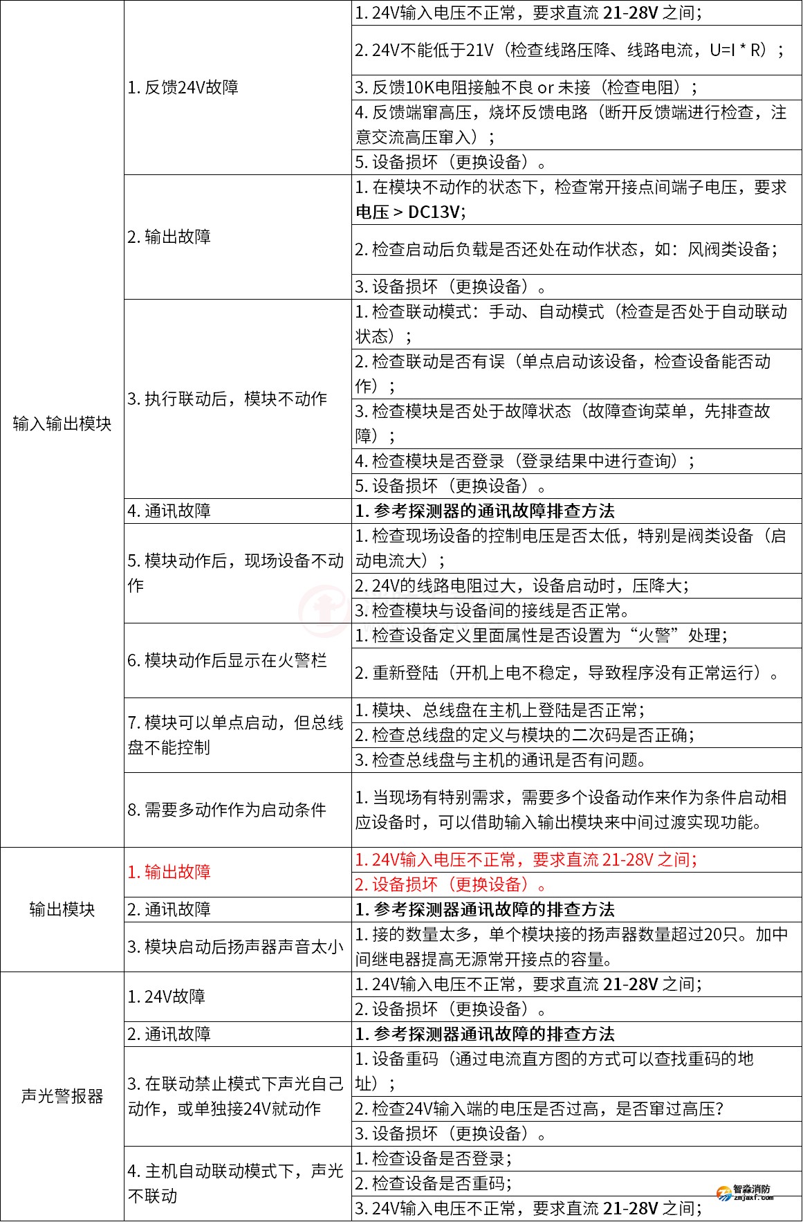
 泰和安火灾自动报警系统常见故障解答

泰和安火灾自动报警系统常见故障解答

泰和安火灾自动报警系统常见故障解答

泰和安火灾自动报警系统常见故障解答

泰和安火灾自动报警系统常见故障解答

泰和安火灾自动报警系统常见故障解答



江苏苏州智淼消防安装杏彩(中国)公司主营:北京消防施工安装,消防杏彩(中国)设计,消防维修改造,消防杏彩网页版检测,消防验收代办,消防维修保养,探测器清洗,消防检测杏彩网页版,智慧消防物联网,消防杏彩网页版销售安装及调试为一体的正规化消防企业。消防改造网址:/服务热线:4006-598-119

  • 本文网址:/thanews/
  • 关键词:
  • 智淼新款一体式二合一烟温试验器及红紫外火焰探测器功能试验器
  • 智淼新款一体式二合一烟温试验器升级版
  • 海湾JB-QB-GST1000ZG火灾报警控制器
  • 海湾J-SAP-M-GST2200ZG手动火灾报警按钮
  • 海湾GST2322ZG输入/输出模块
  • 海湾GST2321ZG输入/输出模块
  • 海湾JTW-ZOM-GST1110ZG点型感温火灾探测器
  • 海湾GST8001ZG电子编码器
  • 海湾GST1200ZG紧急启停按钮
  • 海湾GST1530ZG火灾显示盘

相关阅读

联系我们
Contact
联系我们
我们很想听到您的声音

400电话:4006-598-119

联系电话:18751140119

公司传真:0512-52847706

手机号码:18910580194

客服QQ:1334605518

Email:1334605518@qq.com

地址:江苏省苏州市常熟市黄河路275号城市之星119室

专业提供消防杏彩(中国)施工整体解决方案

全国服务热线:18910580194

立即预约

ABOUT US

关于我们

智淼消防杏彩(中国)技术有限公司

智淼君安(江苏)消防杏彩(中国)技术有限公司,是一家专业从事消防杏彩(中国)设计、消防弱电施工、消防改造、报建、消防维修维保、消防检测的消防企业;销售火灾自动报警系统各种品牌、智慧消防杏彩网页版、消防物联网系统、一二级消防检测杏彩网页版仪器、自动灭火系统、室内外消火栓系统、防排烟设施系统、灭火器、防火 了解详情+
智淼消防杏彩(中国)技术有限公司
专业的技术·全新的施工安装服务,咨询热线:18910580194
智淼君安(江苏)消防杏彩(中国)技术有限公司

智淼君安(江苏)消防杏彩(中国)技术有限公司主要业务有火灾报警系统的销售、设计、安装、消防维修及消防杏彩(中国)改造,消防施工,消防杏彩(中国)改造,消防维保,一二级消防检测杏彩网页版,探测器清洗,消防检测,气体灭火系统安装,电气火灾系统施工安装,消防喷淋水系统安装,防火门系统施工安装等...

+MORE

消防改造Installation and commissioning 消防维修Inspection and maintenance

杏彩(中国)质监站科长的贪腐之路,杏彩(中国)人看完感觉熟头熟路了
杏彩(中国)质监站科长的贪腐之路,杏彩(中国)人看完感觉熟头熟路了

杏彩(中国)质监站科长的贪腐之路,杏彩(中国)人看完感觉熟头熟路了案例蒋庆树,男,1968年5月生,曾任绵阳市建设杏彩(中国)质量监督站杏彩(中国)师、科长等职。2022年4月,接受绵阳市纪委监委驻市委政法委纪检监察组纪律审查和北川县监委监察调查。2022年9月,蒋庆树因严重违反党的纪律并构成职务违法,被开除党籍和公职;其涉嫌受贿犯罪和巨额财产来 [详情]

服务支持Support

消防杏彩(中国)

MORE+ 杏彩(中国)问题/ FAQ

通风管道支架问题
通风管道系统是建筑暖通空调(HVAC)杏彩(中国)的重要组成部分,承担着空气输送、换气、排风与废气处理等关键功能。在实际杏彩(中国)中,管道本身的设计、材料选择、连接方式以及支撑系统(即管道支架)的合理配置,直接关系到系统的安全性、稳定性、运行效率和维护成本。本文将从通风管道支架的功能与重要性、常见类型与材料、设计要点...
吸气式感烟探测器梁下安装的3个“必须”
在大型物流运转中心、数据中心、医院、机场航站楼等高大空间或对火灾预警要求极高的场所,吸气式感烟火灾探测器(Aspirating Smoke Detector,ASD)因其超高灵敏度、极早期火灾探测能力,已成为智慧消防系统中不可或缺的一环。其通过主动采样空气,可在火灾阴燃阶段即发出预警,为人员疏散与初期控火赢得宝贵时间。然而,...
为什么消防报警主机消音后还报警
一、消防报警主机的基本工作原理与“消音”功能的定位在分析问题前,必须明确主机的工作原理与“消音”操作的具体含义。主机功能概述消防报警主机主要接收来自感烟、感温探测器、手动报警按钮等输入信号,经过逻辑判断后触发声光报警、消防联动(如排烟、切断电源、防火门联动)、远程报警(联网或接入监控中心)等。主机同...
燃气锅炉房是不是防爆区域?
一、锅炉房的设计规范《锅炉房设计规范》(GB50041-2020)第15.2.2条15.2.2电动机、启动控制杏彩网页版、灯具和导线型式的选择,应与锅炉房各个不同的建筑物和构筑物的环境分类相适应;燃油、燃气锅炉房的锅炉间、燃气调压间、燃油泵房、煤粉制备间、碎煤机间和运煤走廊等有爆炸危险场所的等级划分,应符合现行国家标准《...
减肥中心是否属于公众聚集场所?能否设置在工业建筑?
然而,关于减肥中心的法律属性及其选址问题,尤其是其是否属于公众聚集场所以及能否设置在工业建筑内,引发了广泛的讨论。本文将从法律定义、行业特点、安全规范以及城市规划等多个角度,对这一问题进行深入分析。一、减肥中心的法律属性:是否属于公众聚集场所?公众聚集场所的定义根据《中华人民共和国消防法》及相关法规...